Skip to main content

GraphQL

The GraphQL API language enables very fast, precise and flexible data queries. It allows users to request and retrieve only the required data, improving efficiency and reducing overhead. GraphQL supports exploring relationships, filtering datasets, and retrieving nested information directly from inorigo®.


Overview


With the GraphQL interface you can write queries and get help with live syntax and validation errors highlighted within the text.




The inorigo® adaptation of the web service makes it possible to retrieve virtually anything, like taxonomies, metadata or attribute properties from the metagraph model.

The query language simplifies data access and helps optimize performance, supporting the development and integration of advanced solutions.

GraphQL is an in-browser tool for writing, validating, and testing GraphQL queries. GraphQL and GraphQL documentation can be found under the Launcher Menu.


The minimum inorigo® version for GraphQL is 22.4.0

A GraphQL example

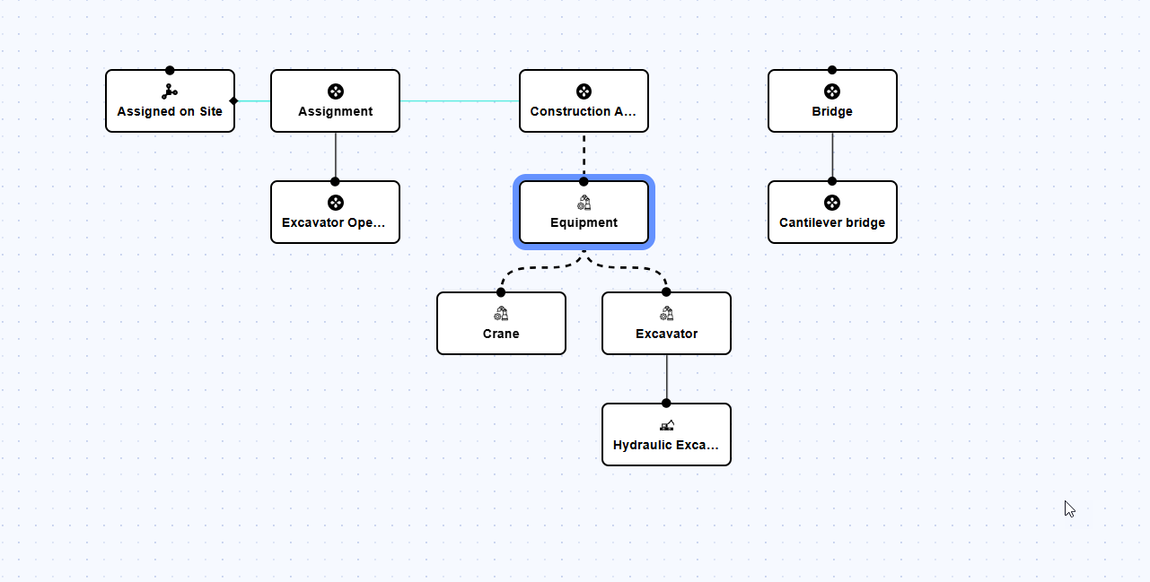
You want to query the database to fetch all construction equipment and its children as in the picture.

By using the inorigo GraphiQL syntax you can generate all items and their parents in one go like in the example below.

Besides being available in the platform as an Addon the GraphQL can be executed from the Webservice API.

Executing the same query through the webservice:

© 2025 Inorigo AB. All rights reserved.